infineon公司的IGT40R070D1 E8220是400V Cool增強模式氮化鎵高遷移率晶體管(GaN HEMT).該器件通過在體二極管的零反向恢復電荷和非常小的線性輸入和輸出電容,克服了技術阻擋層如線性和功率損耗.CoolGaN™由于具有低/線性Coss,零Qrr和常開開關,理想的D類音頻放大器提供0%失真和100%效率.D類放大器線性和功率損耗是高度依賴于開關器件的開關特性. Infineon公司的CoolGaN™通過引入體二極管的零反向恢復電荷和非常小的線性輸入和輸出電容,打破了這種技術壁壘.此外,增強模式提供了快速開合和關斷速度,以及在單個芯片或封裝內更好的集成通路.這種特性使得CoolGaN™和IRS20957SPBF D類控制器配對時更簡便,能是客戶更快的設計和更早走向市場.本文介紹了IGT40R070D1 E8220主要特性,電感負載開關時間測試電路以及采用IRS20957SPBF + IGT40R070D1 E8220評估板EVAL_AUDAMP24主要特性,主板和子板電路圖,材料清單和PCB設計圖.
The CoolGaN™ 400V e-mode GaN HEMT is a derivative of the industry benchmark CoolGaN™ 600V technology. This enhancement-mode power transistor (IGT40R070D1 E8220) overcomes the technology barriers, such as linearity and power loss, by introducing zero reverse recovery charge in the body diode and very small, linear input and output capacitances. The IGT40R070D1 E8220 is optimized for class D audio amplifie r applications where it provides excellent audio experience.
IGT40R070D1 E8220
400V CoolGaN™ enhancement-mode Power Transistor
The 400V CoolGaNTM family is the derivative of industry benchmark 600V CoolGaNTM technology, optimized for Class-D Audio amplifier applications.
CoolGaN™ enables smoother switching and more linear class D output stage by offering
low/linear Coss, zero Qrr, and normally-off switch. Ideal class D audio amplifiers offer zero percent distortion and 100 percent efficiency. What impairs the linearity and power loss is highly dependent on switching characteristics of the switching device. Infineons CoolGaN™ breaks through the technology barrier by introducing zero reverse recovery
charge in the body diode and very small, linear input and output capacitances.
In addition, the enhancement-mode concept offers fast turn-on and turn-off speed as well as a better path towards integration either on a chip or package level. This feature also simplifies pairing CoolGaN™ with the IRS20957SPBF class D controller and therefore
enables faster design-in and time-to-market for our customers.
CoolGaN™ for class D audio
CoolGaN™ 400 V is tailored for premium HiFi home audio, professional, and aftermarket
car audio systems where end users demand every detail of their high-resolution soundtracks. These have been conventionally addressed by bulky linear or tube amplifiers. With CoolGaN™ 400 V as class D output stage, audio designers are able to deliver the best listening experience to their prospective audio fans.
Infineons CoolGaN™ 400 V device, IGT40R070D1 E8220 in HSOF-8-3 (TO-leadless) package has been tested in class D audio amplifier applications on 200 W + 200 W dual channel system designs. Please refer to EVAL_AUDAMP24 for more details.
IGT40R070D1 E8220主要特性:
››Ultralow and linear Coss 400 V power device
››Zero Qrr
››Enhancement-mode transistor –normally-off switch
››Ultrafast switching
››Capable of reverse conduction
››Low gate charge, low output charge
››Superior commutation ruggedness
››Qualified according to JEDEC standards (JESD47 and JESD22)
IGT40R070D1 E8220主要優(yōu)勢:
››Outstanding audio quality
››High reliability
››Clean switching performance
››Narrow dead time for better THD
››Improves efficiency due to best figure of merit (FOM) in the 400 V class
››Easy to use: compatible with the IRS20957SPBF class D controller
IGT40R070D1 E8220應用:
· Class-D Audio Amplifier

圖1. IGT40R070D1 E8220電感負載開關時間測試電路

圖2. IGT40R070D1 E8220反向通路特性圖
IRS20957SPBF + IGT40R070D1 E8220評估板EVAL_AUDAMP24
The EVAL_AUDAMP24 GaN e-mode High Electron Mobility Transistor (HEMT) evaluation board is a two-channel, 225 W/ch (4 Ω at ±43 V) or 250 W/ch (8 Ω at ±63 V) half-bridge class D audio power amplifier for Hi-Fi audio systems. This evaluation board demonstrates how to use the CoolGaN™ gallium nitride transistor, IRS20957S controller IC, implement protection circuits, and design an optimum PCB layout using the IGT40R070D1 E8220, CoolGaN™ gallium nitride transistor. The reference design provides all the required housekeeping power supplies for ease of use. The two-channel design is scalable for power and the number of channels.
The EVAL_AUDAMP24 features a two-channels self-oscillating type PWM modulator for the lowest component count, highest performance and robust design. This topology represents an analog version of a second-order sigma-delta modulation, having a class D switching stage inside the loop. The benefit of the sigma-delta modulation, in comparison to the carrier-signal based modulation, is that all the error in the audible frequency range is shifted to the inaudible upper-frequency range by nature of its operation. Also, sigma-delta modulation enables the designer to apply sufficient error correction.
評估板EVAL_AUDAMP24主要特性:
· Output power:
− 225 W x 2 channels (1 percent THD+N, 4 Ω at ±43 V)
− 250 W x 2 channels (1 percent THD+N, 8 Ω at ±63 V)
· Multiple protection features:
− Over-Current Protection (OCP), high-side and low-side CoolGaN™ transistors
− Over-Voltage Protection (OVP)
− Under-Voltage Protection (UVP), high-side and low-side CoolGaN™ transistors
− Over-Temperature Protection (OTP)
· PWM modulator:
− Self-oscillating half-bridge topology with optional clock synchronization
評估板EVAL_AUDAMP24應用:
· Hi-Fi amplifiers
· AV receivers
· Home theater systems
· Powered speakers
· Musical instrument amplifiers

圖3. 評估板EVAL_AUDAMP24外形圖
The EVAL_AUDAMP24 self-oscillating topology consists of the following essential functional blocks:
· Front-end integrator
· PWM comparator
· Level shifters
· Gate drivers and CoolGaN™ HEMTs
· Output LPF

圖4.D類放大器簡化框圖

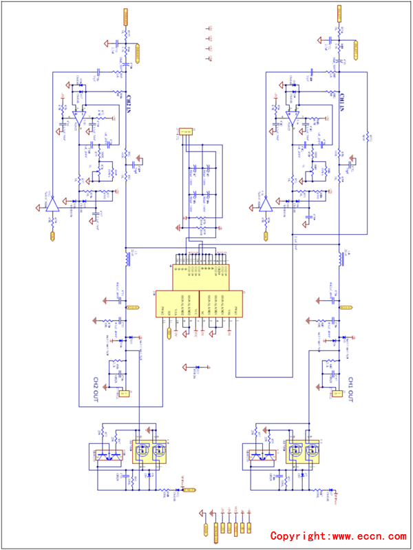
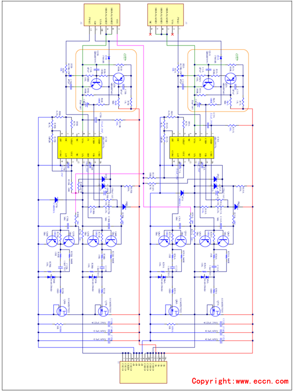
圖5. 評估板EVAL_AUDAMP24主板電路圖(1)

圖6. 評估板EVAL_AUDAMP24主板電路圖(2)

圖7. 評估板EVAL_AUDAMP24主板電路圖(3)

圖8. 評估板EVAL_AUDAMP24主板電路圖(4)

圖9. 評估板EVAL_AUDAMP24子板電路圖

圖10. 評估板EVAL_AUDAMP24 PCB設計圖:主板正面

圖11. 評估板EVAL_AUDAMP24 PCB設計圖:主板背面

圖12. 評估板EVAL_AUDAMP24 PCB設計圖:子板正面

圖13. 評估板EVAL_AUDAMP24 PCB設計圖:子板背面
主板材料清單:






子板材料清單:



|